青岛市海洋与渔业局关于印发《2015 年全市水生野生动物保护专项执法行动方案》的通知

发布时间:2015-05-22

各区(市)海洋与渔业(主管)局:

        根据山东省海洋与渔业厅关于印发《2015 年全省水生野生动物保护专项执法行动方案的通知》(鲁海渔函〔2015〕102号)精神,为进一步加强全市水生野生动物保护执法监管工作,严厉打击各类非法捕捉和经营利用行为,规范水生野生动物利用秩序,现将《2015 年全市水生野生动物保护专项执法行动方案》印发给你们,请结合实际,认真贯彻执行。

 

  

                                                                                                                                                                      青岛市海洋与渔业局

                                                                                                                                                                      2015年5月15日

 

 

(联系人:马庆飞,电话:85883072,传真:85885872)

 

 

 

 

 

2015 年全市水生野生动物保护专项执法行动方案

 

        为进一步加强我市水生野生动物保护执法监管,切实维护水生野生动物驯养繁殖与经营利用秩序,严厉打击各类非法经营利用水生野生动物行为,提高水生野生动物利用法制化、规范化管理水平,制定本行动方案。

        一、行动目的

      (一)通过专项执法行动,加强水生野生动物保护执法监管,严厉打击非法捕捉、驯养和经营利用水生野生动物违法行为,进一步提高水生野生动物经营利用法制化、规范化管理水平。

      (二)通过开展水生野生动物特别许可证持证情况检查,依法查处和整治无证经营利用行为,提高特别许可证持证率,规范水生野生动物经营利用秩序,维护合法经营者利益,依法促进水生野生动物有序利用。

        二、组织领导

        市局成立以分管局长为组长、市执法支队支队长为副组长、各区(市)局分管领导为成员的市专项行动领导小组,领导小组下设办公室。办公室设在市支队三大队,具体负责专项行动的组织、督导、协调等工作。各区(市)局负责本辖区内的水生野生动物保护执法检查工作。

        三、职责分工

        市局统一部署专项执法行动,市海洋与渔业执法支队负责组织和相关协调工作,具体负责市局直管区域执法检查并对各区(市)局的专项执法行动进行督导;各区(市)局执法机构负责本辖区的水生野生动物经营利用执法检查。

        各区(市)局要确定一名联络员,负责执法行动的联系和情况通报工作。

        四、时间安排与实施步骤

        专项执法行动自5 月15日开始至6 月30 日结束,分三个阶段进行。

       (一)宣传部署阶段(5 月15 日-5 月25 日)

        各区(市)局要组织开展形式多样的宣传教育活动,大张旗鼓地宣传水生野生动物保护相关法律法规,提高广大群众对保护水生野生动物重要性的认识,增强保护意识。建立举报制度,设立举报电话,并向社会公布。

       (二)自查自纠阶段(5 月26 日-6 月15 日)

        组织开展对驯养繁殖、经营利用水生野生动物的驯养繁殖场、农贸市场、水产品批发市场、大中型宾馆饭店、水族馆、动物园及其它展览表演场所、加工生产厂等场所执法检查,严厉查处违法经营水生野生动物行为。

       (三)督查总结阶段(6 月15 日-6 月30 日)

       (一)市执法督察组将组织对各区(市)专项执法行动自查自纠情况进行督查,对查出的问题提出整治意见。

       (二)各区(市)局要对查出的问题进行认真整改,按照方案要求进行工作总结,于7 月8日前,将书面总结及《水生野生动物保护专项执法行动情况汇总表》(附件1),一并上   报市专项行动领导小组办公室。

        五、执法检查重点

       (一)执法检查范围

        国家、省重点保护的水生野生动物及《濒危野生动植物种国际贸易公约》规定的物种,包括:大鲵、鲟鱼、外来鳄、多鳞铲颌鱼、红珊瑚、砗磲、龟类及美丽硬仆骨舌鱼(俗称:红龙。金龙)等保护物种。

      (二)执法检查内容

        1、驯养繁殖场所检查。驯养国家及省重点保护水生野生动物的单位和个人是否持有驯养繁殖许可证,法人登记信息是否真实; 驯养繁殖技术人员、驯养场地、资金保障、饵料供应是否符合规定要求;驯养繁殖保护物种的种类、级别、数量是否与登记内容相符,有无超规定养殖情况; 驯养繁殖许可证是否参加年审;驯养繁殖物种及其产品销售去向、销售数量、价格、数额等情况;是否建立养殖生产销售记录等。

        2、经营销售场所检查。经营利用单位或个人是否持有特别许可证件,法人登记信息是否真实。物种名称、数量、来源等信息是否与登记相符,物种数量有无增减,是否变更登记,有无超规定范围销售情况;是否建立经营销售记录等;出口或内销去向,销售数量、货值及进出库存明细记录等。重点检查红珊瑚、砗磲等国家一级重点保护物种的经营利用情况,严查是否持有合法证件(是否有进出口权、报关单、产地证明、主管部门批准文件等),产品含量是否真实,原材料是否进口,加工销售和库存等情况,提供进出库存明细。

        3、展演场馆检查。经营、驯养繁殖许可的持证情况,证件是否参加年审,物种的种类、级别、数量是否与登记内容一致; 物种数量有无增减,是否变更登记,有无超规定范围销售情况;物种来源是否合法(提供有效的资料,如购销合同、营业执照、发票、提货单、运输凭证及供货方许可证件等)。

        六、工作要求

      (一)加强领导,精心组织,密切协调配合,强化与工商、公安、海关等部门联系,将专项执法内容逐项检查到位,按时完成检查工作。

      (二)坚持严格执法、公正执法,注意方式方法,防止激化矛盾。强化宣传教育,提高经营利用者守法意识,争取广大经营业户支持配合。

      (三)严禁以罚代管、罚过放行。对拒不办证,继续非法经营利用的单位或个人,依法从严查处。同时,抓住典型案例,公开曝光,震慑违法行为,扩大社会影响。

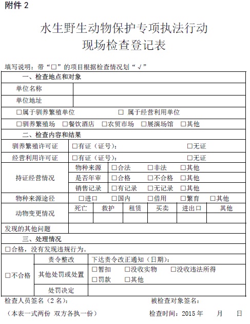
      (四)认真做好检查登记工作,按照要求填写《水生野生动物保护专项执法行动现场检查登记表》(附件2),如实反映检查工作情况。

 

        附件:1.水生野生动物保护专项执法行动情况汇总表.jpg

                    2.水生野生动物保护专项执法行动现场检查登记表.jpg